이전강의 : 딥러닝레벨원07 : 딥러닝 이론
처음 파이썬 설치를 3.11로 했다가 텐서플로우가 3.10까지 지원해서 지우고 3.11 설치했지만 최초 파이참설치할때 3.11과 연결되어서 자꾸 인터프리터 세팅을 다시 해줘야 함..
인공지능제1호 : 트레이닝과정 정확도(적)과 테스트 과정 정확도인데 정확도(성능)는 횟수가 증가할 수록 올라 가고 로스도 점점 작아지만 테스트로스와 트레이닝 로스(적)의 갭이 벌어지는 데 데이터에 너무 치정된 상태(overfitting- 편견과 비슷한 것으로 일반화하지 못하고 특정 결과만 편중된 해석을 함)


인공제능 제 2호 : 정확도가 강의에는 93%인데 100%이 나왔자만 일정한 곡선이 없는 것으로 보아 일반화까지 못갔고 학습이 덜되었다고 봐야 한다. 오퍼피팅이 남아서 드랍아웃이 안 먹힌다. (강의는 안 그런데)
----> 다시 돌리니 비슷해졌다




연속적 변량
인공제능 제 3호는 키,다리길이,머리둘레로 체중을 예측하는 것으로 6층짜리 레이어이고 0과 1로 일반화하고 평균은 0.5로 퍼셉트론은 7개 메트릭이 있어요
50번 하기로 했으나 어느 정도 성능이 나와서 32번에서 수행 멈추었고 정확도가 97%가 나온다고 실제값(빨간선) 주위로 분포되어 있다. 선 아래값 범위는 AI는 실제 사람들 값이 낮았을 것이다고 예측했고 트레이닝로스는 수평에 도달한것으로 보아 성능한계점에 도달한 것으로 보며 테스트는 오타차가 커지는 것을 볼 수 있다.



인공제능 제 4호는 손글씨 인식으로 한줄로 붙이는 flattern와 128비트와 10개 카테고리를 구분하고 데이터를 받고 시작하는데 정확도가 처음 부터 96%로 나오며 테스트 로스가 점점 커지는 데 처음 부터 AI정확도가 96%여서 갭이 커져서 트레이닝 데이터가 너무 많아서 결국 편중됨.








인공제능 제 5호는 FNN로 이미지 학습하는 것으로 input_shape가 32로 변경된 것으로 5만장 트레이닝 데이터와 1만장 테스트 데이터로 학습하는 것으로 정확도가 38%를 넘지 않으며 연습문제에 매몰되기 시작했지만 성능은 40%정도로 절망적이며 FNN의 한계임


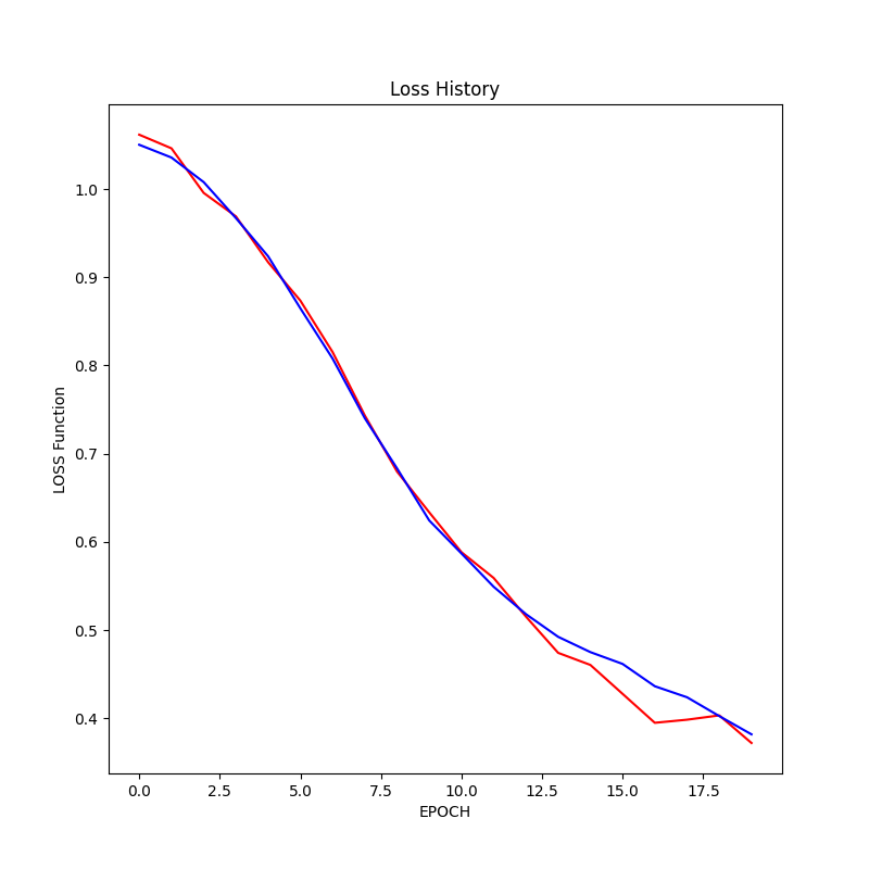
인공제능 제 6호는 CNN으로 학습하는 것으로 {Conv2D,BatchNormalization,ReLU,MaxPooling2D},Flatten,Dense등 사용하고 Dropout까지 추가한것 결과는 3회 4회에서 오버핏이 나온 것으로 보이고 정확도에서는 12회 이후 떨어졌다가 회복하네요 . 정확도만 본다면 8회-9회정도가 74%로 제일 정확합니다.
1
1
1


인공제능 제 7호는 말과 사람을 구분하는 것으로 CNN다섯개 맥스풀링 모두 적용하는 것으로 99% 말과 사람 구분하는 것으로 오버핏도 많이 없어졌고 정확도도 99%로 되는 것 보아 잘 학습된 인공지능으로 보임




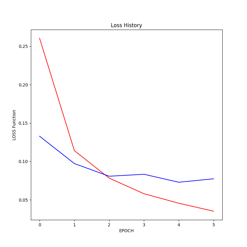
인공제능 제 8호는 가위바위보하는 AI로 사람이 내는 게 가위바위보중 어느 것인지 인지하는 것이 중요하며 Conv2D, MaxPooling2D로 구성되어 있고 출력층(Dense)이 3이며 100% 도달하고 오차가 0이여서 10번에 학습이 끝난 것으로 CNN은 가위바위보는 쉽다.




인공제능 제 9호는 텐서플로우를 통해 학습하는 예제를 "스타일 이전"을 이용하여 이미지를 화풍으로 변경하며 hub.load를 불러옴


인공제능 제 10호는 손글씨 인식하는 예제로 학습할 때마다 숫자를 생성 ( 3시간 이상 걸림)



인공제능 제 11호는 모바일 어플로 사물인식하는 예제
인공제능 제 12호
1
1
1
인공제능 제 13호
1
1
1
인공제능 제 14호
1
1
1
인공제능 제 15호
1
1
1


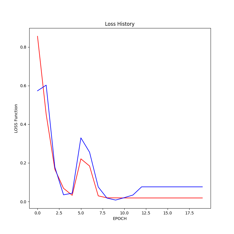
인공제능 제 16호는 과거의 주가로 미래 주가 예측하는 실습으로 데이터는 날짜, 시작가, 최고가, 최저가, 종가, 조정종가, 거래량이고 원도우가 14로 과거 14일간 데이터를 묶어서 분석하여 5일간 데이터 출력하는 것인데 오버핏이 크게 나오고 두선이 만나지 않는 것으로 보아 해당 모델이 적절하지 않다 또는 너무 작은 모델로 큰 것을 하는 것 같다라 하심 특히 주가가 낮을 때 정확도가 엄청 떨어지는 것으로 게다가 아래쪽이 위쪽보다 넓은 건은 인공지능이 예측한 주가가 실제 보다 높은 경우가 많다는 것
1
1
1



Epoch 10 Generator Loss : 1.02443 Discriminator Loss : 1.08335 Time : 120.5 seconds
인공제능 제 호
1
1
1
인공제능 제 호
1
1
1
인공제능 제 호
1
1
1
인공제능 제 호
1
1
1
인공제능 제 호
1
1
1
인공제능 제 호
1
1
1
인공제능 제 호
1
1
1
인공제능 제 호
1
1
1
인공제능 제 호
1
1
1
인공제능 제 호
1
1
1
인공제능 제 호
1
1
1
인공제능 제 호
1
1
1
인공제능 제 호
1
1
1
인공제능 제 호
1
1
1
인공제능 제 호
1
1
1
인공제능 제 호
1
1
1
인공제능 제 호
1
1
1
인공제능 제 호
1
1
1
인공제능 제 호
1
1
1
인공제능 제 호
1
1
1
인공제능 제 호
1
1
1
인공제능 제 호
1
1
1
인공제능 제 호
1
1
1
인공제능 제 호
1
1
1
인공제능 제 호
1
1
1
인공제능 제 호
1
1
1
인공제능 제 호
1
1
1
인공제능 제 호
1
1
1
인공제능 제 호
1
1
1
인공제능 제 호
1
1
1
인공제능 제 호
1
1
1
인공제능 제 호
1
1
1
인공제능 제 호
1
1
1
인공제능 제 호
1
1
1
인공제능 제 호
1
1
1
d
다음강의: 딥러닝레벨원09:


